Paper
Janmanchi Harika 1 ;   Palavadi Baleeshwar 1 ;   Kummari Navya 1 ;   Hariharan Shanmugasundaram 1

1 . Vardhaman College of Engineering

Published: May 09, 2022 | Version 1.00

Publisher: IEEE 2022 International Conference on Applied Artificial Intelligence and Computing (ICAAIC)

DOI: 10.82383/2cy7-rf68

This work is licensed under All rights reserved

Description

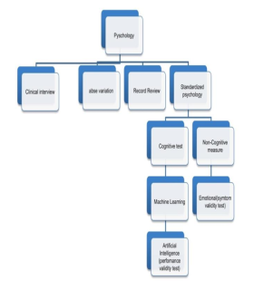
Artificial Intelligence (AI) is a broad term that can be construed to mean a focusing computer programming and development that is designed to train machines and to perform task. Artificial intelligence can be used to test theories of reasoning like cognitive reasoning and consciousness. Research has been conducted on the development of machines with human behavior and cognitive characteristics that are related to consciousness. Artificial Intelligence and Reasoning that are dealt with, can necessarily solve problems related to mental health issues that humans find complex, but research on new interaction techniques and human for cooperation theories, technologies limited the issues and challenges facing the application of artificial reasoning. Here in this paper, the relation between artificial intelligence human reasoning that is also called as AI reasoning or artificial reasoning has been studied. Artificial intelligence impacts reasoning and how artificial reasoning can be used in day-to-day activities to regain our mental health. Moreover, this work focuses on problems that can be solved with AI Reasoning in trying to find the possible solutions.

Reference(s)

  • Annette B, Thomas G and Julius K, "Emotion and Intuition: Effects of Positive and Negative Mood on Implicit Judgments of Semantic Coherence", Psychological Science, Vol.4, Issue.5, pp:416-421,2003.
  • Crowder, J.A., Friess, S., “Artificial Neural Diagnostics and Prognostics: Self-Soothing in Cognitive Systems.” International Conference on Artificial Intelligence, ICAI’10 , July 2010.
  • Crowder, J. A., Friess, S., “Artificial Neural Emotions and Emotional Memory” International Conference on Artificial Intelligence (ICAI’10) ,July 2010.